2026-04-07 09:44来源:互联网作者:wtf
摘要:别以为雅思只是留学生的“专属装备”。如今,越来越多的普高生也在悄悄学雅思——不是为了出国,而是为了给未来的自己多留几条路。高考之外,雅思正在成为普高生“升学工具箱”里越来越重要的一件武器。无论是冲刺自主招生、争取大学英语免修,还是为考研保研、考公求职加分,一张雅思成绩单的含金量远超你想象。今天我们就来聊聊:哪些高中生应该趁早学雅思?学了到底有什么用?又该如何平衡雅思与校内学习?
别以为雅思只是留学生的“专属装备”。如今,越来越多的普高生也在悄悄学雅思——不是为了出国,而是为了给未来的自己多留几条路。高考之外,雅思正在成为普高生“升学工具箱”里越来越重要的一件武器。无论是冲刺自主招生、争取大学英语免修,还是为考研保研、考公求职加分,一张雅思成绩单的含金量远超你想象。今天我们就来聊聊:哪些高中生应该趁早学雅思?学了到底有什么用?又该如何平衡雅思与校内学习?
第 一类:有留学打算的学生
雅思是全球最主流的英语能力测试之一,被140多个国家和地区的教育机构、雇主和政府认可。无论你想去英国、美国、加拿大、澳洲、新加坡还是中国香港,雅思成绩几乎都是“标配”。
对于这类同学,雅思是“必选项”。建议尽早去目标院校官网查清楚分数要求,然后倒推时间,制定学习计划。
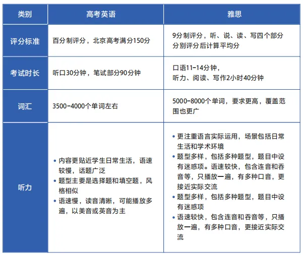
第二类:高考英语卡在瓶颈期的学生
如果你发现校内英语怎么也提不上去,尤其是阅读和写作总在某个分数段徘徊,那说明你的英语能力可能遇到了“天花板”。
雅思学习的价值在于:它能帮你跳出高中英语的框架,从听力、口语、阅读、写作四个维度重新构建英语能力。当你的词汇量从3500提升到7000+,当你能读懂长难学术文章、能写出逻辑清晰的议论文,回过头来看高考英语,自然会觉得“简单了不少”。



很多家长和学生以为雅思只能用来申请国外大学,其实它的“隐藏功能”多到你想不到。
高考留学双保险
高考成绩+雅思6.0+,就可以申请不少QS排名前100的世界名 校。手握雅思成绩,等于多了一条升学路径,高考发挥如何都不慌。
助力高校自主招生
国内越来越多知名高校(如北外、厦大、复旦、上外、北大、中国政法大学等)将雅思成绩作为自主招生的参考条件,普遍要求6.0-6.5分以上,有的甚至要求7.0。没有雅思成绩,你在竞争中就先输一截。
大学可免修英语
很多高校规定:雅思达到一定分数,可以申请免修大学英语公共课。省下来的时间,可以用来学专业课、做科研、搞实习,性价比极高。
更容易申请交换/交流项目
海外交换项目的名额通常有限,雅思成绩是筛选的重要依据。有了雅思,你就比别人多了一个“优先考虑”的标签。
奖学金申请的加分项
不少高校明确将雅思成绩纳入奖学金评定体系。考一次雅思,可能帮你省下几万块学费。
考研、保研、考公、求职都加分
保研时,英语成绩是硬指标;考公务员,部分涉外岗位要求雅思成绩;进外企或大厂,雅思更是英语能力的权威证明。


很多家长担心:学雅思会不会耽误校内课程?答案是:规划得好,两者是互相促进的。
以一个普高高一学生为例,假设目标雅思7分,高三上开始申请,可以这样安排时间轴:
高一寒假(侧重雅思)
重点训练听力阅读的基础题型,熟悉口语写作的模板。寒假结束或春季开学后完成雅思首考,目标5-5.5分。
高一下(侧重校内)
首考后听力口语已有基础,校内英语的听口部分会明显进步。这个阶段集中夯实校内读写的词汇和语法。
高一暑假(侧重雅思)
提升听力阅读的中等难度题型,拓展口语写作的思路。暑假结束前完成第二次雅思考试,目标5.5-6分。
高二上(侧重校内)
雅思总分突破6后,词汇量已达到6000+。此时集中刷校内阅读理解难题,做错题分析,积累错题词汇。
高二寒假(侧重雅思)
冲刺听力阅读的高难度题型,积累口语写作的高阶词汇和语法。寒假结束或春季开学后完成第三次雅思考试,目标6-6.5分。
高二下(侧重校内)
雅思已进入中高分段,校内英语查漏补缺,争取英语单科稳定在130分以上。
高二暑假(侧重雅思)
重点突破口语写作的分数瓶颈。暑假结束前完成第四次雅思考试,目标6.5-7分。
高三全年(全力备战高考)
按时提交雅思成绩和校内成绩,等待录取通知。同时紧跟校内节奏,全力冲刺高考。
雅思不是留学生的“专利”,它是一张可以帮你打开多扇门的“万 能钥匙”。无论你是想出国深造、走自主招生通道,还是单纯想让英语成为高考的加分项,趁早学雅思都是性价比极高的选择。关键在于合理规划时间,让雅思备考与校内学习相互促进而非彼此拖累。从高一寒假开始稳步推进,到高三手握雅思7分+高考高分,你的人生主动权将大大拓展。这条路不轻松,但值得每一个有远见的普高生去尝试。

上一篇:没有了
免费领取最新剑桥雅思、TPO、SAT真题、百人留学备考群,名师答疑,助教监督,分享最新资讯,领取独家资料。
方法1:扫码添加新航道老师
微信号:shnc_2018
方法2:留下表单信息,老师会及时与您联系
| 课程名称 | 班级人数 | 课时 | 学费 | 报名 |
|---|---|---|---|---|
| 雅思预备课程6-10人 | 6-10人 | 80 | ¥13800 | 在线咨询 |
| 雅思入门段6-10人班 | 6-10人 | 80课时 | ¥18800 | 在线咨询 |
| 雅思强化段 6-10人班 | 6-10人 | 72课时 | ¥26800 | 在线咨询 |
| 雅思全程段 6-10人班 | 6-10人 | 192课时 | ¥45800 | 在线咨询 |
| 雅思精讲段6-10人班 | 6-10人 | 96课时 | ¥25800 | 在线咨询 |
| 课程名称 | 班级人数 | 课时 | 学费 | 报名 |
|---|---|---|---|---|
| 雅思强化段 20-30人班 | 20-30人 | 96课时 | ¥8800 | 在线咨询 |
| 雅思精讲段20-30人班 | 20-30人 | 96课时 | ¥7800 | 在线咨询 |
| 雅思全程段 20-30人班 | 20-30人 | 192课时 | ¥13800 | 在线咨询 |
| 课程名称 | 班级人数 | 课时 | 学费 | 报名 |
|---|---|---|---|---|
| 雅思预备课程6-10人 | 6-10人 | 126 | ¥15800 | 在线咨询 |
| 雅思强化段 6-10人班住宿班 | 6-10人 | 152 | ¥28800 | 在线咨询 |
| 雅思全程班 6-10人班住宿班 | 6-10人 | 304课时 | ¥50800 | 在线咨询 |
| 雅思精讲段 6-10人班住宿班 | 6-10人 | 152课时 | ¥29800 | 在线咨询 |
| 雅思入门段 6-10人班住宿班 | 6-10人 | 80课时 | ¥20800 | 在线咨询 |
| 课程名称 | 班级人数 | 课时 | 学费 | 报名 |
|---|---|---|---|---|
| 雅思强化段 20-30人班住宿班 | 20-30人 | 96课时 | ¥8800 | 在线咨询 |
| 雅思全程段 20-30人班住宿 | 20-30人 | 192课时 | ¥15800 | 在线咨询 |
| 雅思精讲段 20-30人班住宿班 | 20-30人 | 96课时 | ¥9800 | 在线咨询 |
| 课程名称 | 班级人数 | 课时 | 学费 | 报名 |
|---|---|---|---|---|
| 雅思一对一 | 1人 | 按需定制 | ¥980元 | 在线咨询 |
| 雅思托福预备班 | 6-10人 | 50 | ¥9800 | 在线咨询 |
| 雅思免费试听课 | 不限 | ¥0元 | 在线咨询 | |
| 雅思口语5月新题刷题实战营 | ¥999 | 在线咨询 |
热门搜索: 上海雅思培训 上海雅思培训机构哪家好 上海雅思封闭班 上海雅思1对1培训 上海雅思培训
免责声明
1、如转载本网原创文章,请表明出处;
2、本网转载媒体稿件旨在传播更多有益信息,并不代表同意该观点,本网不承担稿件侵权行为的连带责任;
3、如本网转载稿、资料分享涉及版权等问题,请作者见稿后速与新航道联系(电话:021-64380066),我们会第一时间删除。
地址:徐汇区文定路209号宝地文定商务中心1楼
乘车路线:地铁1/4号线上海体育馆、3/9号线宜山路站、11号线上海游泳馆站
总部地址:北京市海淀区中关村大街28-1号6层601 集团客服电话:400-097-9266 总部:北京新航道教育文化发展有限责任公司
Copyright © www.xhd.cn All Rights Reserved 京ICP备05069206
微信公众号
微信社群