摘要:进入了秋季开学,大家是否已经解决了行前准备难题呢?今天小编就给大家汇总一下英国秋季开学那点事,希望对大家的9月开学有一定帮助。
进入了秋季开学,大家是否已经解决了行前准备难题呢?
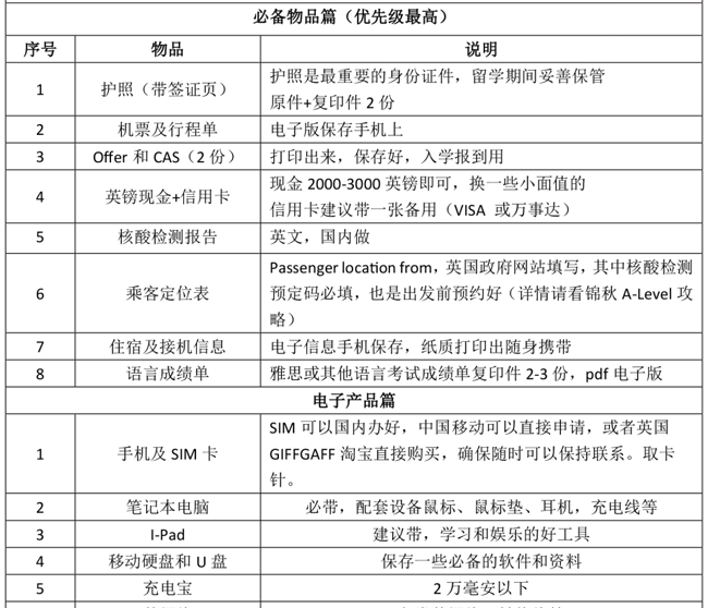
(1)带好必备材料
开学前,大家一定要携带的材料及证件,有护照、签证、打印好的CAS、雅思成绩单、成绩单原件、押金付款证明等,为什么要带这些材料,因为在后期到院校报道的时候,需要提交相应的材料。
(2)了解疫情相关政策
今年因疫情影响,各国的入境及签证政策处在不断更新和变化之中,部分院校为了确保留学生能够正常返校,也将采取一些针对疫情的防控措施。这些疫情相关政策,大家需要在留学之前提前咨询了解清楚。
(3)英国大学的开学授课形式
近日,英国各大高校已经纷纷更新了秋季开学授课形式,据了解,英国已全面解封,因此,像牛津、剑桥、帝国理工、伦敦大学学院等院校都在计划将采取面对面的线下授课方式,对于有特殊需求的课程,学校将会保留线上授课模式。
(4)行李准备说明
行李尺寸:一般英国留学生行李根据航空公司不同,要求会有不同,一般留学生会带2个26寸大行李箱(重量额度40-60kg),1个小行李箱,一个双肩背包,提前确认自己的行李空间和重量。
每个人对于行李准备的情况会有不同,根据自身的情况,选择优先级较高的物品,由于12月就会有圣诞节假期,如果打算此假期回国,有些可以暂时先不带。
很多物品英国都是有卖的,不必过于担心买不到,如果行李空间富裕,以价值高和重量小为优先级携带。



如果大家还有其它疑问
也欢迎大家在线咨询
免费领取最新剑桥雅思、TPO、SAT真题、百人留学备考群,名师答疑,助教监督,分享最新资讯,领取独家资料。
方法1:扫码添加新航道老师
微信号:shnc_2018
方法2:留下表单信息,老师会及时与您联系
免责声明
1、如转载本网原创文章,请表明出处;
2、本网转载媒体稿件旨在传播更多有益信息,并不代表同意该观点,本网不承担稿件侵权行为的连带责任;
3、如本网转载稿、资料分享涉及版权等问题,请作者见稿后速与新航道联系(电话:021-64380066),我们会第一时间删除。
客服热线电话:4008-125-888
总部:北京新航道教育文化发展有限责任公司
总部地址:北京市海淀区中关村大街28-1号6层601 集团客服电话:400-097-9266
Copyright © www.xhd.cn All Rights Reserved 京ICP备05069206
ICP认证:京ICP备05069206号-5
京公网安备11010802021513号