400-8125888
首页>新闻动态>成绩倒计时!IGCSE/A-Level放榜指南:决胜时刻,规划未来!

成绩倒计时!IGCSE/A-Level放榜指南:决胜时刻,规划未来!

2024-08-14 10:58来源:互联网作者:上海管理员

摘要:心跳加速!2024年夏季IGCSE/A-Level考试成绩即将揭晓!这份承载着无数汗水和期待的成绩单,不仅是对过去一年努力的肯定,更是开启未来无限可能的钥匙!

心跳加速!2024年夏季IGCSE/A-Level考试成绩即将揭晓!这份承载着无数汗水和期待的成绩单,不仅是对过去一年努力的肯定,更是开启未来无限可能的钥匙!

无论你是即将步入A-Level阶段的新生,还是即将迈入大学校门的准大学生,这份放榜指南都将为你提供最全面的指导,助你在关键时刻做出最 佳选择!

1.稳住心态,静待佳音!

在成绩公布前,保持平常心,避免过度焦虑。回顾过往的努力,相信自己,以最好的状态迎接挑战!

2.查分方式,一手掌握!

各大考试局将通过官网、邮件等方式公布成绩。提前收藏好官方网址,准备好你的准考证号,坐等佳音!

3.成绩分析,精 准定位!

成绩优异?恭喜你!提前做好大学申请准备,冲刺梦校offer!

符合预期?稳住步伐,继续前进!认真规划下一阶段的学习目标,为未来打下坚实基础!

略有遗憾?不要气馁,机会永远在!分析失利原因,调整学习方法,争取下次突破!

4.应对策略,助你逆 袭!

成绩复议:对成绩有异议?不要犹豫,立即申请复议!

大学argue:未达到ConditionalOffer要求?积极与大学沟通,争取argue的机会!

UCASClearing:保持关注,抓住补录机会,你的未来还有无限可能!

5.未来规划,步步为营!

升读A-Level:选择适合自己的课程组合,为大学申请做好准备!

申请大学:了解目标院校的录取要求,准备一份优 秀的申请材料,突出你的优势!

IGCSE/A-Level成绩只是人生旅程中的一站,相信自己,勇敢追梦,你的未来由你定义!

 

 

 

IGCSE/A-Level 夏季放榜

 

 

IGCSE/A-Level 秋季报名及考试时间

 

 

IGCSE/A-Level 秋季考试时间

 

 

 出分后不同学生该如何应对?

 

情景1 成绩理想

 

IGCSE阶段

可以趁着假期提前准备A-Level阶段的课程学习,同时参加一些暑期竞赛或夏校,提升自己的学术实力与学术背景

 

A2阶段

恭喜A2阶段的同学获得了理想的成绩,成功收获理想大学的offer,开始准备前往英国所需的相关资料

 

 

情景2 成绩不理想

 

适合复议的同学

· 平时考试成绩不错,但实考成绩远远低于预期

· 分数正好卡在在grade boundary(等级临界线)

 

三大考试局复议入口

CAIE考试局 CAIE复议入口:https://direct.cie.org.uk/login

 

爱德思考试局 EDEXCEL复议入口: https://direct.cie.org.uk/login

   

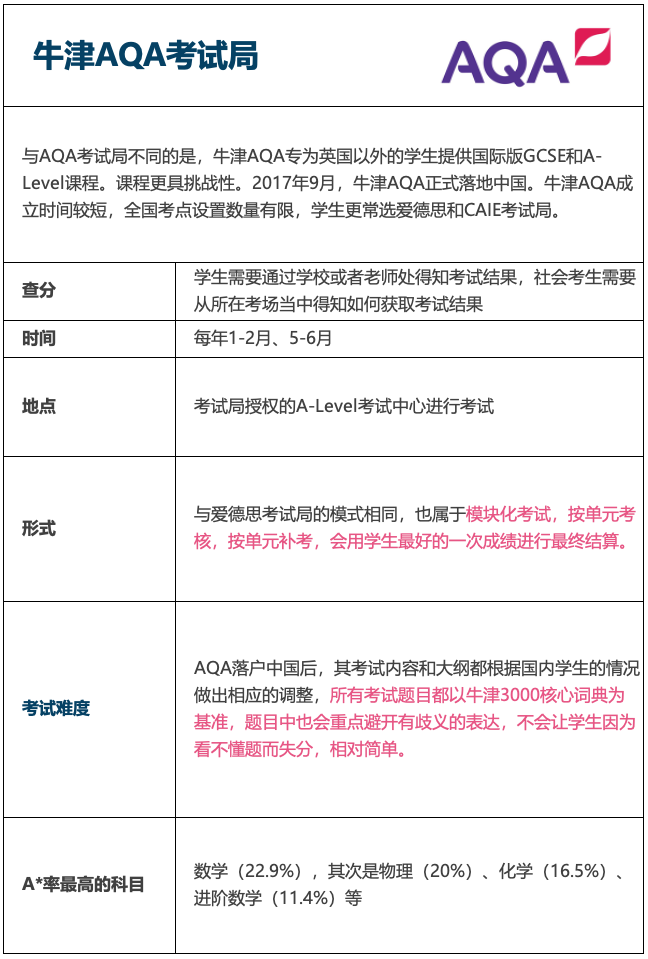
牛津AQA考试局

学生需要联系学校老师复议

相关热点: A-Level

立即领取免费资料

免费领取最新剑桥雅思、TPO、SAT真题、百人留学备考群,名师答疑,助教监督,分享最新资讯,领取独家资料。

方法1:扫码添加新航道老师

微信号:shnc_2018

方法2:留下表单信息,老师会及时与您联系

免责声明
1、如转载本网原创文章,请表明出处;
2、本网转载媒体稿件旨在传播更多有益信息,并不代表同意该观点,本网不承担稿件侵权行为的连带责任;
3、如本网转载稿、资料分享涉及版权等问题,请作者见稿后速与新航道联系(电话:021-64380066),我们会第一时间删除。

客服热线电话:4008-125-888
总部:北京新航道教育文化发展有限责任公司    总部地址:北京市海淀区中关村大街28-1号6层601    集团客服电话:400-097-9266
Copyright © www.xhd.cn All Rights Reserved 京ICP备05069206 ICP认证:京ICP备05069206号-5       京公网安备11010802021513号

注册/登录

+86
获取验证码

登录

+86

收不到验证码?

知道了

找回密码

+86
获取验证码
下一步

重新设置密码

为您的账号设置一个新密码

保存新密码

密码重置成功

请妥善保存您的密码
立即登录

为了确保您的帐号安全

请勿将帐号信息提供给他人/机构