别等高考后才后悔!普高生为什么建议趁早学雅思?这4个“隐藏功能”太值了
别以为雅思只是留学生的“专属装备”。如今,越来越多的普高生也在悄悄学雅思——不是为了出国,而是为了给未来的自己多留几条路。高考之外,雅思正在成为普高生“升学工具箱”中越来越重要的一件武器。无论是冲刺自主招生、申请海外交换,还是为考研保研加分,一张雅思成绩单,往往能帮你打开更多意想不到的门。
01、这两类学生,建议趁早学雅思
第 一类:有留学打算的学生
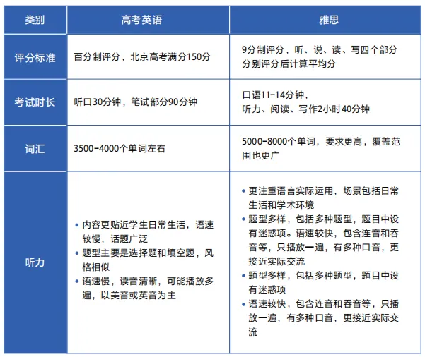
雅思是全球最主流的英语能力测试之一,被140多个国家和地区的教育机构、雇主和政府认可。无论你想去英国、美国、加拿大、澳洲、新加坡还是中国香港,雅思成绩几乎都是“标配”。
对于这类同学,雅思是“必选项”。建议尽早去目标院校官网查清楚分数要求,然后倒推时间,制定学习计划。
第二类:高考英语卡在瓶颈期的学生
如果你发现校内英语怎么也提不上去,尤其是阅读和写作总在某个分数段徘徊,那说明你的英语能力可能遇到了“天花板”。
雅思学习的价值在于:它能帮你跳出高中英语的框架,从听力、口语、阅读、写作四个维度重新构建英语能力。当你的词汇量从3500提升到7000+,当你能读懂长难学术文章、能写出逻辑清晰的议论文,回过头来看高考英语,自然会觉得“简单了不少”。


02、学雅思,远不止“为了出国”
很多家长和学生以为雅思只能用来申请国外大学,其实它的“隐藏功能”多到你想不到。
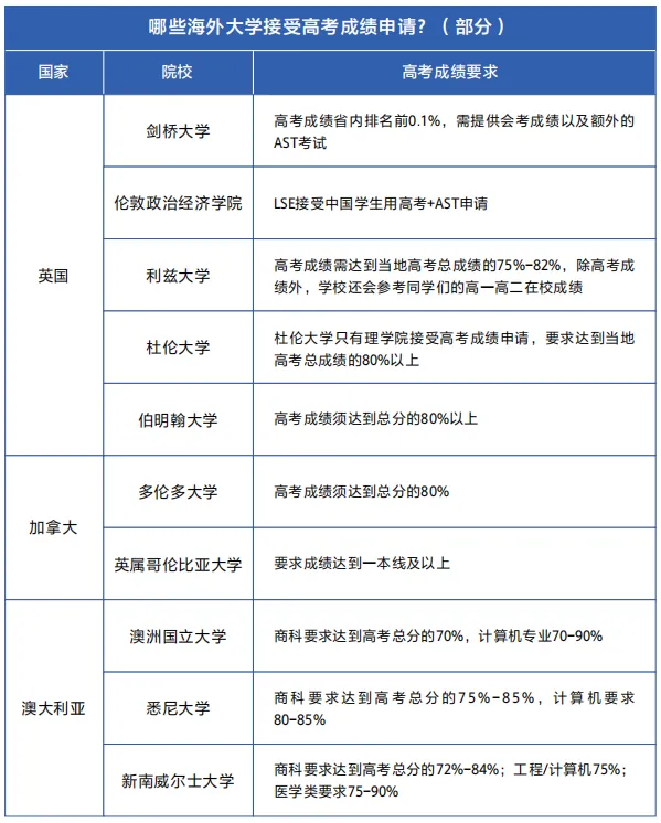
高考留学双保险
高考成绩+雅思6.0+,就可以申请不少QS排名前100的世界名 校。手握雅思成绩,等于多了一条升学路径,高考发挥如何都不慌。
助力高校自主招生
国内越来越多知名高校(如北外、厦大、复旦、上外、北大、中国政法大学等)将雅思成绩作为自主招生的参考条件,普遍要求6.0-6.5分以上,有的甚至要求7.0。没有雅思成绩,你在竞争中就先输一截。
大学可免修英语
很多高校规定:雅思达到一定分数,可以申请免修大学英语公共课。省下来的时间,可以用来学专业课、做科研、搞实习,性价比极高。
更容易申请交换/交流项目
海外交换项目的名额通常有限,雅思成绩是筛选的重要依据。有了雅思,你就比别人多了一个“优先考虑”的标签。
奖学金申请的加分项
不少高校明确将雅思成绩纳入奖学金评定体系。考一次雅思,可能帮你省下几万块学费。
考研、保研、考公、求职都加分
保研时,英语成绩是硬指标;考公务员,部分涉外岗位要求雅思成绩;进外企或大厂,雅思更是英语能力的权威证明。


03、如何兼顾雅思与校内学习?
很多家长担心:学雅思会不会耽误校内课程?答案是:规划得好,两者是互相促进的。
以一个普高高一学生为例,假设目标雅思7分,高三上开始申请,可以这样安排时间轴:
高一寒假(侧重雅思)
重点训练听力阅读的基础题型,熟悉口语写作的模板。寒假结束或春季开学后完成雅思首考,目标5-5.5分。
高一下(侧重校内)
首考后听力口语已有基础,校内英语的听口部分会明显进步。这个阶段集中夯实校内读写的词汇和语法。
高一暑假(侧重雅思)
提升听力阅读的中等难度题型,拓展口语写作的思路。暑假结束前完成第二次雅思考试,目标5.5-6分。
高二上(侧重校内)
雅思总分突破6后,词汇量已达到6000+。此时集中刷校内阅读理解难题,做错题分析,积累错题词汇。
高二寒假(侧重雅思)
冲刺听力阅读的高难度题型,积累口语写作的高阶词汇和语法。寒假结束或春季开学后完成第三次雅思考试,目标6-6.5分。
高二下(侧重校内)
雅思已进入中高分段,校内英语查漏补缺,争取英语单科稳定在130分以上。
高二暑假(侧重雅思)
重点突破口语写作的分数瓶颈。暑假结束前完成第四次雅思考试,目标6.5-7分。
高三全年(全力备战高考)
按时提交雅思成绩和校内成绩,等待录取通知。同时紧跟校内节奏,全力冲刺高考。

学雅思,从来不是对高考的否定,而是对未来的加码。它不会占用你全部的时间,却能为你的人生多开一扇窗。高考是主赛道,雅思是助推器。选对节奏、合理规划,两者完全可以互相成就。趁早行动,让未来的你,感谢现在多走一步的自己。



